PC(Program Counter)
8bit Register
↓ Code & Schematic
reg8.v
'timescale 1ns / 1ps
module reg8(
input [7:0] data_in,
input inen,
input oen,
input clk,
input clr,
output [7:0] data_out
);
reg [7:0] st;
always @ (posedge clk or posedge clr) begin
if (clr)
st <= 8'b0;
else if (inen)
st <= data_in;
else
st <= st;
end
assign data_out = (oen) ? st : 8'bz;
endmodule
tb_reg8.v
'timescale 1ns / 1ps
module tb_reg8();
reg [7:0] data_in;
reg inen;
reg oen;
reg clk;
reg clr;
wire [7:0] data_out;
reg8 UUT (
.data_in(data_in),
.data_out(data_out),
.inen(inen),
.oen(oen),
.clk(clk),
.clr(clr)
);
always #50 clk=~clk;
initial begin
data_in = 8'h48;
inen = 0;
oen = 0;
clk = 0;
clr = 1;
#100; clr = 0;
#200; inen = 1;
#100; oen = 1;
#100; oen = 0;
#100; inen = 0; oen = 1;
#100; clr = 1;
#100; clr = 0;
#100;
end
endmodule

Half Adder
↓ Code
ha.v
'timescale 1ns / 1ps
module ha(
input x,
input y,
output s,
output c
);
assign s = x ^ y; // sum
assign c = x & y;// carry out
endmodule
ha8.v
'timescale 1ns / 1ps
module ha8(
input [7:0] data_in,
input pc_inc,
output [7:0] data_out
);
wire a [7:0] ;
genvar i;
generate
ha ha0( pc_inc, data_in[0], data_out[0], a[0]);
for(i = 1; i < 8; i = i + 1) begin : hagen
ha ha1(a[i-1], data_in[i], data_out[i], a[i]);
end
endgenerate
endmodule

PC(Program Counter)
↓ Code
pc.v
'timescale 1ns / 1ps
module pc(
input clk,
input clr,
input pc_inc,
input load_pc,
input pc_oen,
input [7:0] pc_input,
output [7:0] pc_out
);
wire [7:0] a;
wire [7:0] b;
wire [7:0] c;
ha8 u0(
.data_in (a),
.data_out (b),
.pc_inc (pc_inc)
);
assign c = (load_pc) ? pc_input : b;
reg8 u1(
.data_out (a),
.data_in (c),
.inen (1'b1),
.oen (1'b1),
.clk (clk),
.clr (clr)
);
assign pc_out = (pc_oen) ? a : 8'bz;
endmodule
tb_pc.v
'timescale 1ns / 1ps
module tb_pc();
reg pc_oen;
reg pc_inc;
reg load_pc;
reg [7:0] pc_input;
reg clr;
reg clk;
wire [7:0] pc_out;
pc uut(
.pc_out(pc_out),
.pc_oen(pc_oen),
.pc_inc(pc_inc),
.load_pc(load_pc),
.pc_input(pc_input),
.clr(clr),
.clk(clk)
);
always #50 clk = ~clk;
initial begin
pc_oen = 1;
pc_inc = 0;
load_pc = 0;
pc_input = 8'h13;
clr = 1;
clk = 0;
#100; clr = 0;
#100; pc_inc = 1;
#500; pc_inc = 0;
#100; load_pc = 1;
#100; load_pc = 0;
#400; pc_oen = 0;
#100; pc_oen = 1;
#100; clr = 1;
#100; clr = 0;
#100;
end
endmodule

HEX2DEC(Hexa to Decimal)
● 8bit 16진수를 10진수로 변환
● -9 ~ 81 까지의 데이터를 BCD(Binary Coded Decimal)로 표현
● OUTREG(7:4)를 10진수로 변환하여 10자리는 A, 1의 자리는 B에 할당
● OUTREG(3:0)를 BCD 코드로 변환하여 상위는 C, 하위는 D에 할당
● E = A + C, F = B + D
● Carry가 발생하거나 10이 증가하면 E에 +1을하여 G로 저장
● 10의 자리는 G, 1의 자리는 F로 출력.

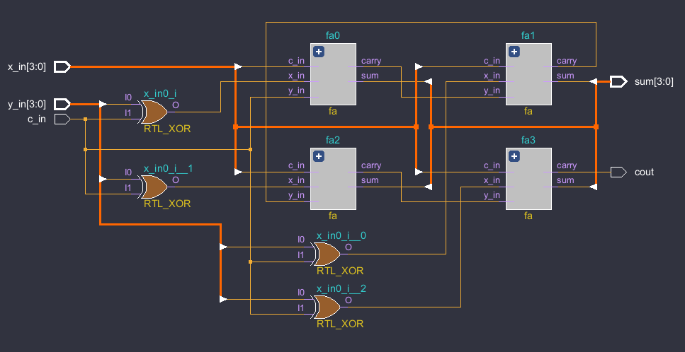
Full Adder
↓Code & Schematic
fa.v
'timescale 1ns / 1ps
module fa(
input c_in,
input x_in,
input y_in,
output sum,
output carry
);
assign sum = x_in ^ y_in ^ c_in;
assign carry = (x_in & y_in) | (x_in & c_in) | (y_in & c_in);
endmodule

fa4.v
'timescale 1ns / 1ps
module fa4(
input [3:0] x_in,
input [3:0] y_in,
input c_in,
output [3:0] sum,
output cout
);
wire c1, c2, c3;
fa fa0(x_in[0], (y_in[0] ^ c_in), c_in, sum[0], c1);
fa fa1(x_in[1], (y_in[1] ^ c_in), c1, sum[1], c2);
fa fa2(x_in[2], (y_in[2] ^ c_in), c2, sum[2], c3);
fa fa3(x_in[3], (y_in[3] ^ c_in), c3, sum[3], cout);
endmodule

HEX2DEC
↓ Code & Schematic
hex2dec.v
'timescale 1ns / 1ps
module hex2dec(
input [7:0] h,
output [3:0] dec_h,
output [3:0] dec_l
);
wire [3:0] a, b, c, d, e, f, innerdata;
wire cout, overflow;
assign a[3] = h[6] & h[4];
assign a[2]=(h[5]&h[4])|(h[6]&~h[4]);
assign a[1]=(~h[4])&(h[6]^h[5]);
assign a[0]=(~h[6])&(h[5]^h[4]);
assign b[3]=h[5]&h[4];
assign b[2]=(~h[5])&(h[6]^h[4]);
assign b[1]=(~h[6])&(h[5]^h[4]);
assign b[0]=0;
assign c[3:1]=0;
assign c[0]=h[3]&(h[2]|h[1]);
assign d[3]=h[3]&~(h[2]|h[1]);
assign d[2]=h[2]&((~h[3])|(h[3]&h[1]));
assign d[1]=((~h[3])&h[1])|(h[3]&h[2]&(~h[1]));
assign d[0]=h[0];
assign e = a+c;
assign {cout,f} = b+d;
assign innerdata = {1'b0,{2{overflow|cout}},1'b0};
assign overflow = (f>9);
assign dec_h = (overflow|cout)+e;
assign dec_l = f+innerdata;
endmodule

tb_hex2dec
'timescale 1ns / 1ps
module tb_hex2dec();
// input
reg [7:0] h;
integer i;
//output
wire [3:0] dec_h;
wire [3:0] dec_l;
//instance
hex2dec uut(
.h (h),
.dec_h (dec_h),
.dec_l (dec_l)
);
initial begin
h = 0;
for (i = 0; i < 82; i = i + 1)
begin
h = i; #100;
end
end
endmodule

곱셈, 나눗셈 알고리즘
곱셈 알고리즘

| BREG : 1001 AL : X1001 1001 0000 0000 1001 1010001 |
STEP | AH | AL | ||
| Initial Values | 0000 | 1001 | |||
| 1 => AH = AH + BREG | 1001 | 1001 | |||
| Shift Right ACC | 0100 | 1100 | |||
| 0 => No Operation ( AH = AH) | 0100 | 1100 | |||
| Shift Right ACC | 0010 | 0110 | |||
| 0 => No Operation (AH = AH) | 0010 | 0110 | |||
| Shift Right ACC | 0001 | 0011 | |||
| 1 => AH = AH + BREG | 1010 | 0011 | |||
| Shift Right ACC | 0101 | 0001 | |||
ACC(Accumulator)
구조
● 상위, 하위 4비트로 나누어 사용(AH, AL)
● 내부 버스(8비트)의 상위 4비트에서 AH로 데이터를 받아들임
● AH에서 ALU 연산에 필요한 데이터를 공급받고, 계산 결과를 다시 AH에 저장함
기능
● PASH : AH에서 AL로 4비트의 데이터를 한꺼번에 병렬 이동
● SHR : 1비트 씩 shift right 기능 수행
● SHL : 1비트 씩 shift left 기능 수행
● 내부 버스로 AH, AL의 데이터를 내보냄(AH:4, AL:4)
● ALU 출력을 AH로 받아들임
입력 데이터
● bus_data(4), alu_out(4), carry_in
출력 데이터
● AH(4), AL(4)
mux4to1
↓Code & Schematic
mux4to1.v
'timescale 1ns / 1ps
module mux4to1(
input [3:0] n,
input [1:0] s,
output dout
);
reg a;
always @ (s, n) begin
case(s)
2'b00 : a = n[0];
2'b01 : a = n[1];
2'b10 : a = n[2];
2'b11 : a = n[3];
endcase
end
assign dout = a;
endmodule

shreg.v
'timescale 1ns / 1ps
module shreg(
input carry_msb,
input carry_lsb,
input clr,
input clk,
input [1:0] c,
input [3:0] data_in,
output [3:0] data_out
);
wire [3:0] a;
mux4to1 mx0({data_in[3],data_out[2],carry_msb,data_out[3]},c,a[3]);
mux4to1 mx1({data_in[2],data_out[1],data_out[3],data_out[2]},c,a[2]);
mux4to1 mx2({data_in[1],data_out[0],data_out[2],data_out[1]},c,a[1]);
mux4to1 mx3({data_in[0],carry_lsb,data_out[1],data_out[0]},c,a[0]);
reg4 reg4(data_out,a,1'b1, 1'b1, clk, clr);
endmodule

tb_shreg.v
'timescale 1ns / 1ps
module tb_shreg();
//input
reg carry_msb;
reg [1:0] c;
reg [3:0] data_in;
reg clr;
reg clk;
reg carry_lsb;
//output
wire [3:0] data_out;
//instance
shreg uut (
.carry_msb(carry_msb),
.c(c),
.data_in(data_in),
.data_out(data_out),
.clr(clr),
.clk(clk),
.carry_lsb(carry_lsb)
);
// initial input
always #50 clk = ~clk;
initial begin
carry_msb = 0;
c=2'b00;
data_in = 4'b1100;
clr = 1;
clk = 0;
carry_lsb = 0;
#100; clr = 0;
#100; c = 2'b11;
#100; c = 2'b00;
#100; c = 2'b01;
#200; c = 2'b00;
#100; c = 2'b10;
#200; c = 2'b00;
#100;
end
endmodule

'Circuit Design > 🔥HDL' 카테고리의 다른 글
| [Verilog] Verilog를 이용한 AI 설계 응용 및 SoC 설계 (2) (0) | 2024.09.29 |
|---|---|
| [Verilog] Verilog를 이용한 AI 설계 응용 및 SoC 설계 (1) (0) | 2024.09.25 |
| [Verilog] 27. Counter (0) | 2024.08.23 |
| [Verilog] 26. SPI - AXI Portfolio (2) | 2024.08.23 |
| [Verilog] 25. AXI - SPI Connection Debugging (3) (0) | 2024.08.23 |